CAD - Computer Aided Design

Create CAD drawings quickly and easily with SmartDraw's built-in tools and templates

With SmartDraw, You Can Create More than 70 Types of Diagrams, Charts, and Visuals

Learn More

What is CAD?

CAD stands for Computer Aided Design (and/or drafting, depending on the industry) and is computer software used to create 2D and 3D models and designs.

CAD software is used across many different industries and occupations, and can be used to make architectural designs, building plans, floor plans, electrical schematics, mechanical drawings, technical drawings, blueprints and even the special effects in your favorite movies and TV shows.

Back to top
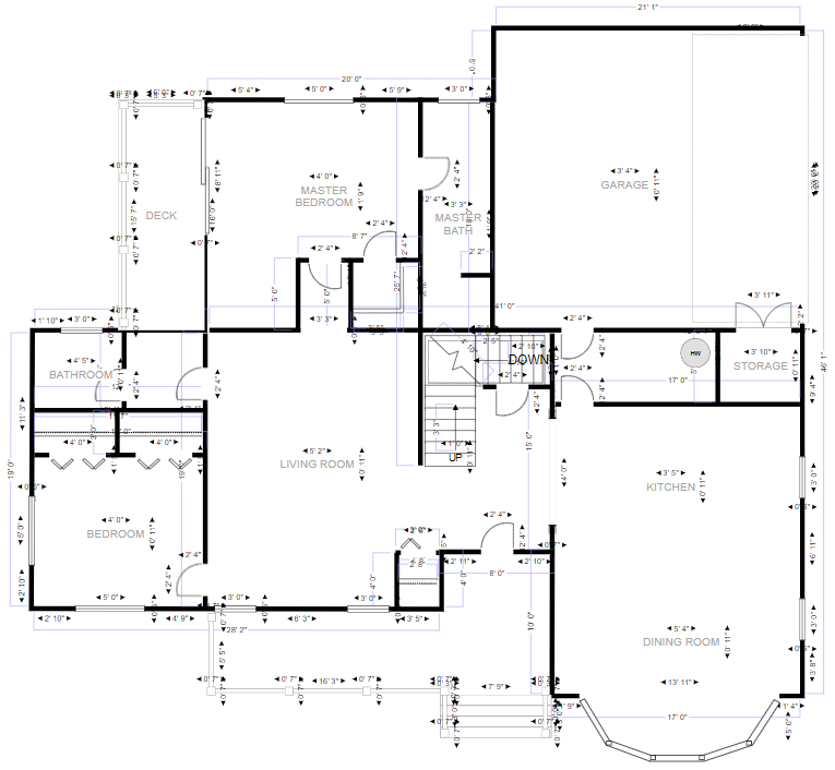
CAD or Computer Aided Design drawing of a floor plan
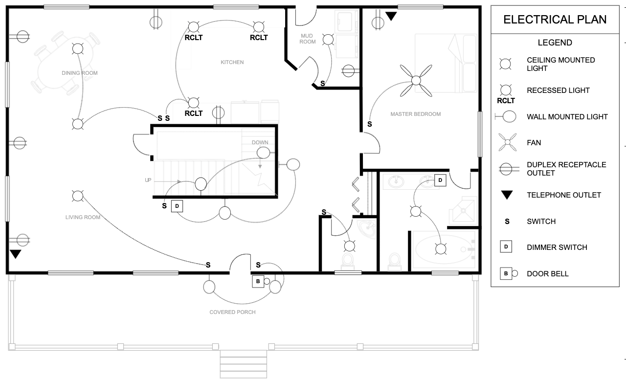
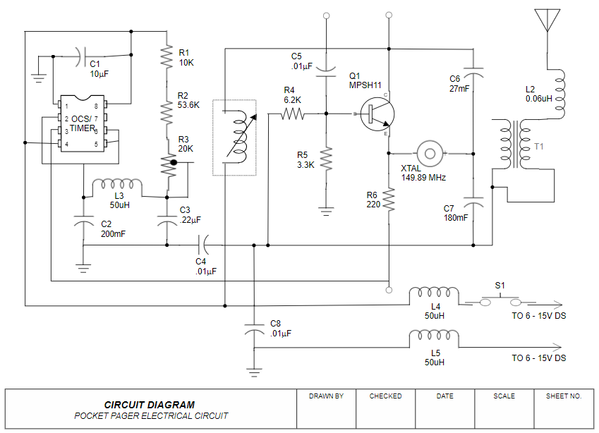
CAD electrical plan

Benefits of CAD

Prior to the advent of computer aided design, designs needed to be manually drawn using pencil and paper. Every object, line or curve needed to be drawn by hand using rulers, protractors and other drafting tools. Calculations, such as the structural load on a building component, would need to be done manually by an engineer or designer, a very time consuming - and error prone - process.

CAD software changed all of this. Designs can be created and edited in much less time, as well as saved for future use. CAD drawings are not limited to the 2D space of a piece of paper, and can be viewed from many different angles to ensure proper fit and design. Calculations are performed by the computer, making it much easier to test the viability of designs. Designs can be shared and collaborated on in real time, greatly decreasing the overall time needed to complete a drawing.

Back to top

Types of Cad Drawings

There are a wide variety of uses for CAD software and the types of designs that can be made. Below are some common designs and drawings that can be made with CAD software.

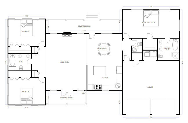
Floor Plans

Floor plans are scaled diagrams that show the size, placement and shape of rooms and other objects within a structure using a top down view. Floor plans help to visualize the footprint of a building, home or other structure. Floor plans are great for laying out objects, like furniture, within a structure to ensure a proper fit.

CAD floor plan
Technical Drawings & Blueprints

A technical drawing is a detailed, scaled plan or drawing of an object. Technical drawings are used to deliver exact specifications of how something should be made. Technical drawings can include architectural, mechanical and engineering designs. Blueprints are reproductions of technical drawings, but the word blueprint is also used to describe any type of plan, such as a floor plan.

CAD blueprint
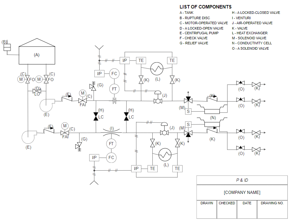
Piping & Instrumentation Diagrams

A piping & instrumentation diagram (P&ID) shows the relationships between piping, instrumentation and other system components in a physical process flow. For example, a P&ID can show the types of valves, pumps, tanks and other components within the larger system, and how they connect to, and interact with, one another.

CAD piping diagram
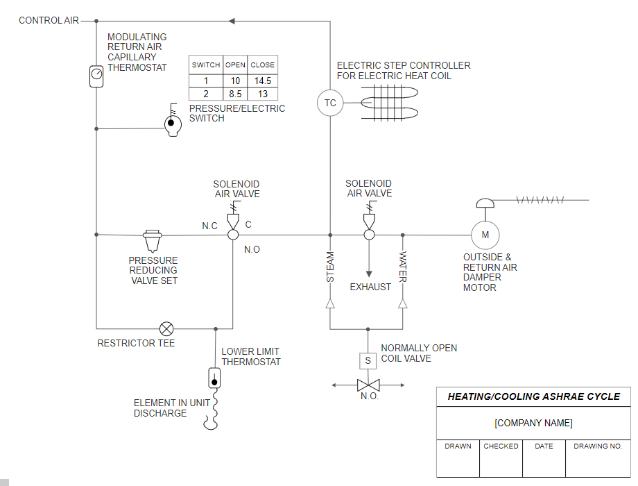
HVAC Diagrams

Heating, ventilation, and air conditioning (HVAC) drawings provide information about the ventilation, heating and air conditioning systems within a given location. They can include the size and location of ductwork, connections to control units, as well as the relationship and connections between various components.

CAD HVAC diagram
Site & Plot Plans

Site plans, also known as plot plans, are top down view, scaled drawings showing the proposed usage and development of a piece of land. Site plans can include the footprint of buildings, landscaping designs, walkways, parking lots, drainage and water lines, and will show the placement of all of these items relative to one another.

CAD site plan
Electrical Schematics

Electrical schematics provide an overview of what components are included in an electrical system, and the relationship between those components. Electrical schematics typically use symbols to represent the various components and elements within an electrical system. For more granularity regarding placement of the electrical components, and how wires connect to them and each other, a wiring diagram would be more useful.

CAD electrical schematic
Wiring Diagrams

Wiring diagrams show the actual connection of wires to each other and to other components in an electrical system, as well as where the components are physically located within the system. Unlike electrical schematics, which provide a broad overview of the components in an electrical system and their relationship to one another, wiring diagrams show where wires actually connect to one another, and to the other components. They also show where the components will be located relative to one another.

Back to top
CAD electrical schematic
CAD software

What Is the Best CAD Software for You?

There are many options when it comes to choosing CAD software, and all options have their perks and drawbacks. The best software for you depends on what types of designs you will be making, as well as how much money and time you are willing to dedicate to buying and learning a new program. Here are some major factors to consider before making a purchase.

Types of Designs

The first thing to consider is what types of drawings and designs you will need the software for. Will you need 3D drawings, or will 2D suffice? Given most CAD software is specialized in a field of design, consider what types of drawings you will make. If you will be designing an HVAC system, look for a program specialized in those types of drawings.

Cost

CAD software pricing varies dramatically, from free versions to versions that cost thousands of dollars. Generally speaking, the higher the cost, the more robust the feature set will be. However, it is best to not overpay for features you are not going to use. If a 2D floor plan is all you need, paying thousands for added 3D capabilities might be overkill.

Learning Curve

Another major factor to consider is the software's learning curve, or how easy it is to learn to use. Try a few options and see which feel most intuitive to you. The less time you spend learning a new software, the more designs you can create. The cost and time required to train users on a new CAD program must also be considered as well.

Compatibility

Will you be exchanging CAD files with other users? If so, make sure the software you get can open files from those CAD programs, but also saves or exports files in a format that those programs can open.

Back to top

SmartDraw's CAD Solutions

Now that we've explored some of the various capabilities of CAD software, let's take a look at how SmartDraw can help you with your designing needs. SmartDraw has hundreds of built-in templates and thousands of industry standard symbols geared towards CAD drawings of all types. Learn more by clicking any of the links below.