Quality Control Chart Software

Quickly create quality-control flowcharts and more

Draw Quality Control Charts, Cause-and-Effect Diagrams, and Other Diagrams for ISO, TQM and Six Sigma

SmartDraw quality control chart software lets you easily create process flowcharts and other diagrams for quality control management.

Use SmartDraw on your computer, browser or mobile device—Windows®, Mac®, Android®, iOS®, or any other platform. Share online without worrying about device or compatibility issues.

Choose from hundreds of templates, each of which is easy to customize with just a few clicks. Apply professional design themes for presentation-ready results every time.

You and your team can work on the same quality control chart by saving it to a shared SmartDraw folder or by using your favorite file sharing apps like Dropbox®, Google Drive, Box® or OneDrive®. You can also share files with non SmartDraw users by simply emailing them a link.

Export it to Microsoft Word®, Excel®, PDF, or PowerPoint® with a single click.

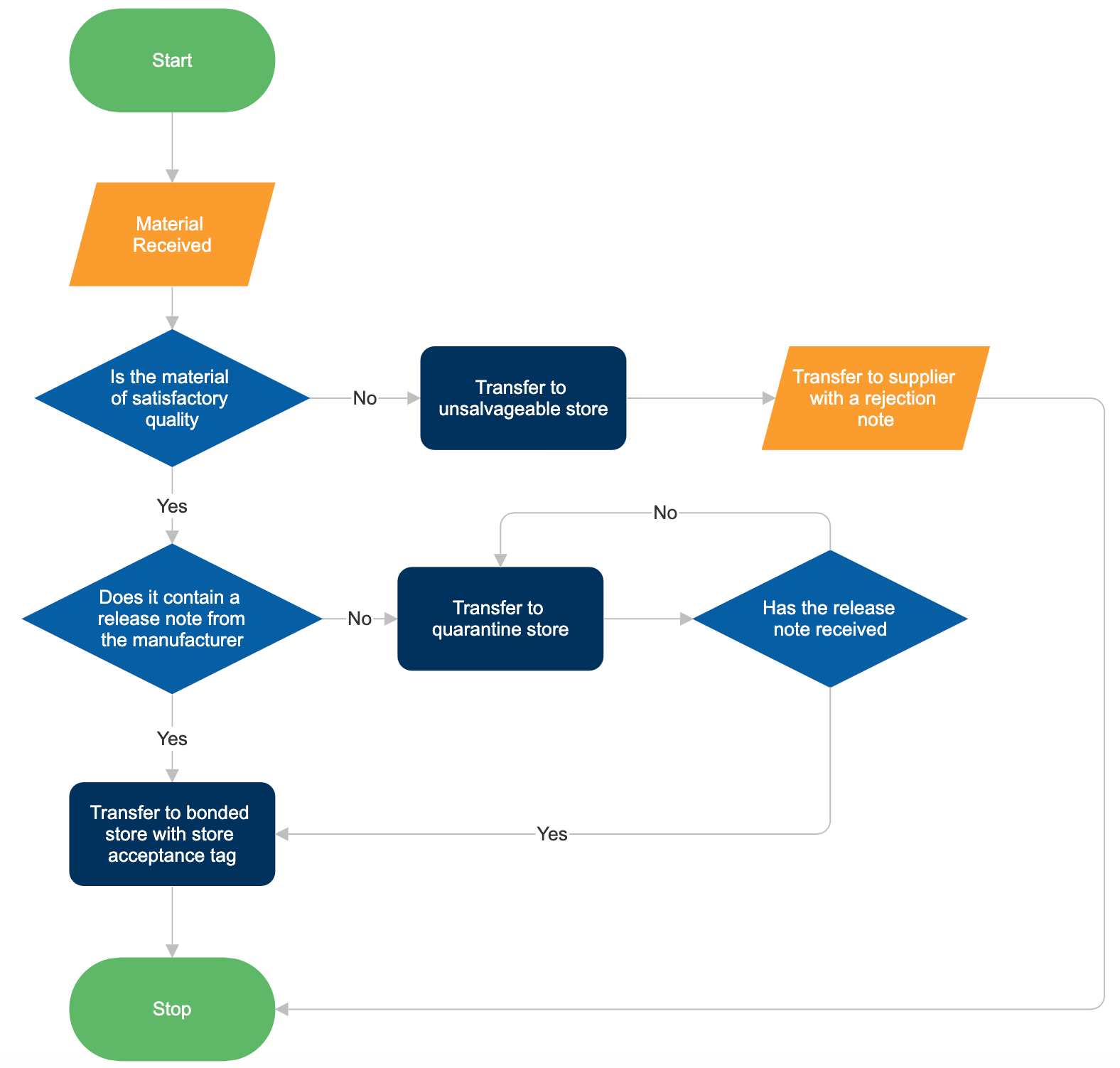
Quailty control flowchart example

Easy to Edit Quality Control Templates

Choose a flowchart template below to open SmartDraw in your browser to start making a flowchart right now.

SmartDraw is Used by Over 85% of the Fortune 500

3M logo
Amazon logo
AT&T logo
Cisco logo
Honeywell logo
Intel logo
Johnson and Johnson logo
Mariott logo
Abbott Labs logo
Motorola logo
Northrop Grumman logo
Oracle logo
Pfizer logo
Thermo Fisher Scientific logo
Verizon logo
Wells Fargo logo
3M logo
Amazon logo
AT&T logo
Cisco logo
Honeywell logo
Intel logo
Johnson and Johnson logo
Mariott logo
Abbott Labs logo
Motorola logo
Northrop Grumman logo
Oracle logo
Pfizer logo
Thermo Fisher Scientific logo
Verizon logo
Wells Fargo logo

Try SmartDraw's Quality Control Flowchart App Free

Discover for yourself the power and ease of SmartDraw for quality control.