Start with a flowchart template and quickly add, delete, and move symbols to document and describe processes. As you drag lines between steps, SmartDraw helps you add new shapes from a pop-up menu of relevant symbols. Rearranging and deleting steps is easy with just the right amount of automation to help keep everything aligned and connected.
SmartDraw can generate a flowchart from a simple description of a process automatically. Use SmartDraw's AI to create an instant starting point for documenting workflows. The generated flowchart will be fully editable in SmartDraw. You can add details and adjust logic all while collaborating with your team in real time.
SmartDraw is easy to work with no matter what other apps you use. You can add process models to:
SmartDraw works hand in glove with most file storage systems. You can save your files directly to:
There is no need to create a parallel set of common folders and permissions, SmartDraw can just save files directly into your existing set up. You can spend less time managing software and more time designing and documenting processes.
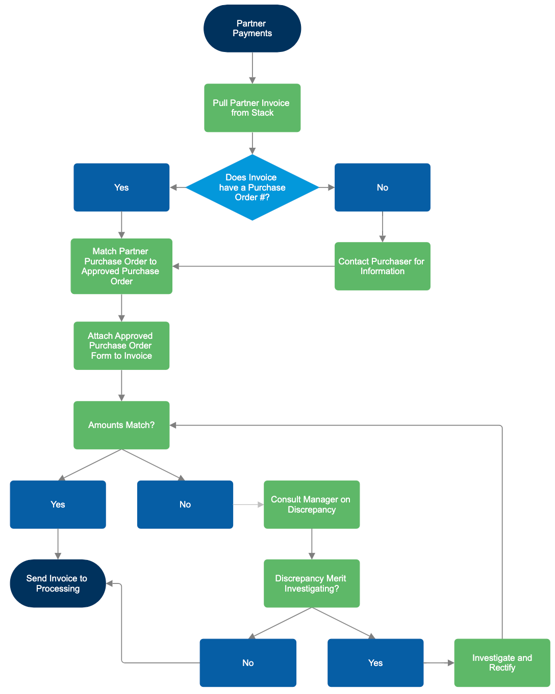
SmartDraw makes it easy to add complexity to any flowchart.
It's easy to add swimlanes to your flowcharts to help clarify responsibilities and identify gaps or redundancies in your processes.
It's also easy to add data to your flowchart shapes so you can identify process owners and costs.
Share your diagram with anyone, even if they don't own a copy of SmartDraw, with a link. You can also easily export any diagram as a PDF or common image formats like PNG or SVG.
Have a question? Chat or email us. SmartDraw support is in-house and free!
SmartDraw makes it easy to work with your team to document and design processes. You can work on the same process in real time or have your team add comments and feedback.
SmartDraw also works where you already communicate with your team. You can collaborate on flowcharts in Microsoft Teams®, Slack or Confluence.
SmartDraw fits right in with your existing workflows so you can plan, design, and discuss processes and your team stays on the same page.
Whether you start with a blank process template or an example you want to customize, SmartDraw makes documenting processes easy with enterprise-grade features. The diagramming AI helps you add, delete, and move shapes. Once you finish documenting a process, you can apply a coordinating color scheme to your chart in a single click. You can rest easy that your diagrams will always look professional whether you need to add them to a presentation or official documentation.
Choose a process model template below to open SmartDraw in your browser to start making a flowchart right now.
Discover why SmartDraw is the ideal process documentation and modeling software.